ARTICLE
Raina Domek
PAWS Wildlife Rehabilitation Center, Snohomish, WA USA
A sudden, unprecedented 67% increase in call volume over a single year resulted in slower response times for customers seeking accurate advice regarding injured, orphaned, or nuisance wildlife issues. These delays not only impacted customer service standards but also delayed animal admissions into the hospital, increasing the potential for inappropriate care, undue suffering, kidnapping, less effective treatment for critical conditions, and poor outcomes. Donations simultaneously declined by 21%, despite helping a record number of individuals through phone counsel, limiting the ability to increase staff or employ other costly solutions to help with call volume and subsequent delays to advice. Progressive Animal Welfare Society (PAWS) Wildlife Rehabilitation Center employed concepts of customer journey mapping to create a low-cost, user-friendly module for comprehensive, situation-specific, online self-service. To expand solicitation of donations to all customers rather than the ones who arrive onsite, the module included a request for donation when users reached their answer. The launch of online self-service technology correlated to a significant reduction in call volume, but did not significantly influence the donations received or time between finding an animal and presenting them for care.
Author biography
Raina is a permitted, certified wildlife rehabilitator working at PAWS Wildlife Rehabilitation Center since 2009 and serves on the board of the Washington Wildlife Rehabilitation Association (WWRA). She holds bachelor’s degrees in Conservation Biology, Zoology, and Environmental Studies from the University of Wisconsin-Madison and worked as a water chemist, field biologist, and veterinary assistant prior to becoming a rehabilitator. She has presented numerous lectures and workshops for the National Wildlife Rehabilitation Association (NWRA) symposia.
Keywords
Admissions; customer service; donation; wildlife conflict; self-service
Abbreviations
PAWS: Progressive Animal Welfare Society
Citation: Wildlife Rehabilitation Bulletin 2024, 42(2), 24–34, http://dx.doi.org/10.53607/wrb.v42.279
Copyright: Wildlife Rehabilitation Bulletin 2024. © 2024 R. Domek. This is an Open Access article distributed under the terms of the Creative Commons Attribution-NonCommercial 4.0 International License (http://creativecommons.org/licenses/by-nc/4.0/), permitting all non-commercial use, distribution, and reproduction in any medium, provided the original work is properly cited.
Accepted: 8 September 2024; Published: 13 December 2024
Competing interests and funding: This project received funding from the National Wildlife Rehabilitation Association’s research grant program.
Correspondence: Raina Domek, PAWS Wildlife Rehabilitation Center, Snohomish, WA, USA. E-mail: rdomek@paws.org
The PAWS Wildlife Rehabilitation Center, which opened in 1981, is a full-service wildlife trauma hospital and rehabilitation facility with experience treating more than 270 different species of wild animals—from baby songbirds and injured bald eagles (Haliaeetus leucocephalus) to endangered turtles and orphaned harbor seals (Phoca vitulina). PAWS is the only wildlife rehabilitation center in Washington State offering immediate and continuous veterinary expertise and services for animals, all in-house, 365 days per year. An estimated 4500 sick, injured, or orphaned wild animals arrive at PAWS annually in need of veterinary and/or rehabilitative care. More than 65% of the animals PAWS receives are avian species; 34% are mammalian species, and less than 1% are amphibians and reptiles.
During 2020, the PAWS Wildlife Rehabilitation Center experienced a huge increase in inbound call volume—a 67% rise as compared to the previous 10-yr average (Fig. 1). The COVID-19 pandemic likely caused this spike as it contributed to increased outdoor recreation and use of outdoor spaces, causing the public to interact with wildlife more often.

Figure 1 Annual call volumes increased gradually from 2012 to 2019 followed by a substantial increase in 2020.
As a result, the two-person admissions staff experienced a significant increase in job demands without additional personnel or other resources to alleviate that demand, increasing the risk for burnout (Crawford et al. 2010; Kim & Wang 2018).
In turn, customers (public, wildlife finders) waited longer for answers to their inquiries, increasing the time delay between finding an animal and taking the appropriate next step. Since quick action is imperative for successful treatment of many medical conditions (e.g., head trauma, hypoglycemia), successful renesting/reunion of orphans, and reduction of suffering for injured wildlife, effective customer service solutions were necessary to maximize impact and fulfill the mission.
Despite helping a record number of callers, donations collected at the wildlife admissions counter declined by 21% as compared to the previous five-year average. Only 26% of customers who arrived at PAWS donated, lower than the previous five-year average of 39% (Fig. 2). With declining in-person donations and increasing remote customer service, PAWS required expansion of donation solicitation and collection methods.

Figure 2 The percentage of customer making donations showed a stable to increasing trend from 2012 to 2016 followed by a downward trend from 2017 to 2020.
While the pandemic’s extreme influence on wildlife admissions, call volume, and funding illuminated the need to expand and optimize customer touchpoints, expansion allowed PAWS to serve wildlife, employees, volunteers, and the public to the highest standard long after the pandemic subsided.
PAWS began problem-solving by reviewing how customers interact with online resources as well as how other sectors approach call volume and donation solicitation. Analysis of methods used by for-profit companies to decrease inbound call volume showed that companies experienced success by adding a comprehensive web-based self-service tool on their homepage (Call Centre Helper 2017).
One of the first places people look for information is online, due to its convenience and constant availability. When asked during admission of patients, new PAWS Wildlife Rehabilitation Center customers reported using the internet to find PAWS an average of 50% of the time in 2020, an increase from the previous five-year average of 36%.
If customers are already online, then why do they call for information? Possibly because the availability and scope of online self-help within wildlife rehabilitation are extremely limited. Analyzing the websites of 25 major US-based wildlife rehabilitation centers (admitting over 2000 patients annually) shows few sites feature answers to common questions, with fewer than 10 topics covered on average.
Ease of navigation is the second limitation prevalent among wildlife rehabilitation websites. To get to the desired topic, the customer must navigate through several different pages and often download attachments for answers.
For online tools and information to be effective, a customer’s journey needs to be simple and streamlined. Employing tools of customer journey mapping alongside online self-service education options has proven to decrease call volume substantially in other sectors such as the medical field (Helmich 2016).
Regarding donation solicitation, PAWS Wildlife Rehabilitation Center helps thousands of customers annually via phone counsel on many topics (e.g., renesting, nuisance behaviors). Only a small percentage of those callers come to the facility for in-person help and services, at which point PAWS asks for a donation. As a result, the number of donor solicitation opportunities is reduced.
The longevity and financial stability of non-profits often rely upon revenue diversification (Pembleton 2018). According to the 2020 Global Trends in Giving report, 63% of donors prefer to give online with a debit/credit card, and 66% are most inspired to repeat donations due to web-based communications. Soliciting donations on web-based self-service channels can offer one such diversification program, which also capitalizes on the desire for simple, online avenues for giving and communicating.
In response to these challenges, PAWS Wildlife Rehabilitation Center designed and implemented a comprehensive web-based, self-help answer tree, using principles of customer journey mapping and call volume reduction to optimize success. Additionally, the answer tree features a request for donations and easy-to-use donation tools to increase donation solicitation. Throughout the project, PAWS Wildlife Rehabilitation Center collected data to objectively assess the usefulness of self-service and prove the following hypotheses:
The two-year study period began on 01 May 2021 and ended on 30 April 2023. During the first year, PAWS collected background data prior to launching the self-service module online. After the module was launched, data collection continued for another year (year 2) to evaluate the validity of the three hypotheses.
Call volume data. The inbound call total reflects only answered calls and voicemails left on the main wildlife admissions line. For each call answered in real time (i.e., picked up a ringing phone), staff made an entry in a digital call log. For calls reaching voicemail messaging, the phone system automatically produced an email transcription of the call.
PAWS excluded all internal calls (staff, volunteers, colleagues) from call counts and added log entries and voicemail transcriptions to determine the total number of inbound calls from external customers (i.e., members of the public).
Time to admission data. As part of the admission process, PAWS issued a three-question survey to all customers who presented to the center with a wild animal:
All responses from individuals who never received guidance from PAWS were removed prior to data analysis. Incomplete or inconsistent (i.e., reported receiving guidance but then later answered in a contradictory manner) responses were also discarded. Lastly, responses stating greater than 48 hr delay for any part of the process were excluded as these lengthy delays were not likely to be a result of slow response times.
Donation data. All monetary donations processed through the wildlife admissions desk were tallied and included for comparison. All donations processed through the self-service form were tracked separately. Prior to the self-service module, PAWS Wildlife Rehabilitation Center did not process wildlife-specific donations from customers who were only helped via phone or online.
Choosing a provider. To alleviate limitations of previous customer service platforms and become a broadly applicable tool, the self-service module needed to be affordable, allow real-time updates, and be created and maintained without a developer.
Of the options on the market at the time of creation, Jotform™ was selected for this purpose. Jotform™ is a cloud-based form builder with options for conditional logic, payment processing, and report generation. They offer a variety of products and plan types ranging in price from free to $99 monthly with discounts for non-profit organizations. Jotform™ also allows forms to be copied from one account to another, allowing other facilities to use the PAWS forms as a template to help create their own offerings.
One important, unavoidable limitation to using Jotform™ for a purpose beyond its original intent was that users would encounter errors if they tried to go back and forth between questions. Since most users travel through the module and questions from start to finish without backtracking, PAWS ultimately felt the advantages outweighed this disadvantage.
Determining the scope. PAWS wanted the self-service module to mimic the same scope and attention to detail as an over-the-phone counsel to maximize impact. As such, the form was designed to be comprehensive, covering as many species and situations as possible for users in Washington State. The module needed to:
To achieve this, admissions specialists used their previous call records to categorize common calls for each species of Washington wildlife. Species were simplified into groups where advice was the same, reducing the number of chances for user error in the module and eliminating the need for speciation where it was unnecessary.
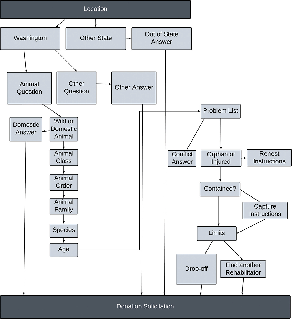
Organizing information and mock-up. Based on the species/groups and scenarios identified, PAWS created a mock decision tree with all questions, answers, and endpoints identified (Fig. 3). The module was structured to eliminate inappropriate users (out-of-region or non-wildlife questions) at the start through a few simple prompts.

Figure 3 Main branch overview.
Once the module narrowed users to those with wildlife issues, users followed this general path (Fig. 4). Some steps were eliminated when they are redundant, not applicable, or nonessential to obtain accurate advice.

Figure 4 General user pathway.
Content and multimedia. Once the questions, scenarios, and general flow were identified, PAWS then wrote content to answer questions, considering the remaining audience at each conclusion to make sure the advice would be accurate for all readers. Most answers were custom-written for the self-service module to keep them as on topic and brief as possible. Hyperlinks to outside reasources were minimized to prevent broken links and associated testing and maintenance.
Some concepts (e.g., species identification, safe capture) were better illustrated or demonstrated through images (Fig. 5) and/or animated GIFs. For these situations, custom graphics were designed for clear viewing on mobile and desktop devices (200px wide maximum) while keeping the file size as small as possible for faster loading. The Jotform™ website hosted the custom graphics.

Figure 5 Example of species identification graphic.
Lastly, PAWS developed supplemental PDF downloads (Figs. 6 and 7) with more detailed information on complex subjects (e.g., renesting/reuniting), so users could download the information for offline use without going through the entire module again. The PDFs are hosted on a Google Drive and are easily updated without the need to maintain links in the form.

Figure 6 Raccoon renesting downloadable reference (page 1).

Figure 7 Raccoon renesting downloadable reference (page 2).
Donation solicitation ™. Can integrate with many different types of payment gateways (e.g., PayPal, Square, Stripe) to process donations from users. Despite this, PAWS opted to redirect users to a custom donation screen (Fig. 8) to ease setup and tracking, since our preferred payment gateway was not supported at the time of the build.

Figure 8 Donation solicitation page.
Building the module. Following the blueprint created in the decision tree mock-up, the module was built using the “card” style form option. Since PAWS is a full-service center and desired a comprehensive module, the module was split into several different forms (Fig. 9) that all interconnected to reduce redundancy and confusion during the build. To further ease the building, PAWS included the species/group at the start of each question and also numbered and titled all the answers.

Figure 9 Interconnected self-service form schematic.
PAWS added all the questions by selecting “add form element” and choosing the appropriate type of question format from the list (Video 1). Then, all the answers were added after all the questions. Once the building blocks were all in the form, PAWS then added the route the user would follow through a series of conditional logic requirements (e.g., if/then, hide/show). Once each individual module was built, they were interlinked where required and a redirect to the donation form was added.
Before the launch, all routes were tested for errors and the appearance was customized to match PAWS branding for an integrated feel. Aside from bug fixes, admission restriction changes, and special announcements, no changes were made to the module between launch and completion of data collection.
Customer journey mapping. To optimize the launch process and functionality of the self-service module, PAWS created a small-scale customer journey map to create a visual representation of customer steps, interactions, and organizational touchpoints. Historical data collected during admission indicated that most new customers start their journey with PAWS online, but the rest of the journey remained unidentified.
Members of the public who arrived at PAWS Wildlife Rehabilitation Center were asked to opt-in to participate in the journey mapping process by sharing various details regarding their experience, including:
Only 10 participants contributed to the final journey map (Fig. 10), but this was sufficient to identify areas where customer service could be improved and/or redirected away from phone-based communications.

Figure 10 PAWS customer journey map.
Since most customers interact with the PAWS website at some point in their journey, the website was modified to remove nearly all recommendations to call and inserted a link to the self-service module instead for nuisance and non-time sensitive questions. For time senstive topics, the self-service link appeared first with the phone number second to encourage users to use self-service first. Lastly, a large button on the homepage directed users with wildlife questions straight to the self-service module to ensure streamlined service.
Launching the self-service module. On the launch day, the phone tree messaging announced the option for online self-service at the start menu and in the voicemail messaging. Admissions staff also mentioned self-service as an option when they tried to return calls but reached voicemail.
Social media announcements were made via PAWS social media channels and have periodically been reposted. PAWS contacted prominent organizations and groups in the region (e.g., Washington Department of Fish and Wildlife, Birds Connect Seattle, birding Facebook groups) regarding this new option for on-demand assistance with wildlife questions.
Prior to the study data collection period, PAWS implemented several changes that were likely to impact customer service and call volume, including a more robust phone tree with pre-recorded messaging and employing customer service representatives for routing calls to the correct extensions. To minimize the impacts of these changes being attributed to the self-service module, the data from the study period alone is considered in the results.
The launch of online self-service correlated to reduced call volume (11 962 calls) when compared to the previous year (14 091 calls). An unpaired t-test was performed to compare the total call volume with online self-service availability against total call volume when no self-service was available. The mean monthly call volume was significantly lower in the year after self-service launch as compared to the previous year (p = 0.008), supporting the first study hypothesis. This result only reflects correlation rather than causation since all other influences on call volume were not controlled for in this study.
During the second year of data collection, calls answered in real time were not being logged appropriately due to human error. The number of unlogged inbound calls was estimated by comparing the number of calls logged by other team members during this period and increasing the total call volume proportionately. This significant confounding variable and resultant adjustment may affect the validity of the reported results.
A longer period of data collection with self-service in place would allow us to see if this reduction is simply an outlier, within the realm of natural variation, or a reduction that persists from year to year. Repeating the study at another facility would be another area of future exploration to see if benefits are seen in different rehabilitation settings and customer populations.
Donations increased from $88 233 during the first year to $92 054 in the second. An unpaired t-test was performed to compare the donation totals. The mean monthly donation total was not significantly higher in the year after self-service launch as compared to the previous year (p = 0.849), rejecting the second hypothesis.
Through the self-service module, total donation solicitations were increased by 41%. PAWS made a total of 1432 online donation solicitations, generating $1574 over the year. Only 2% of online solicitations resulted in donations, while 42% of in-person solicitations were successful, suggesting online solicitation may be generally less lucrative and/or the current method of online solicitation needs adjustment.
The method of implementation may have contributed to lowered success. To see the donation request, users had to press the “submit” button after receiving the answer to their question, which would redirect them to the donation page. Of the 13 890 users, only about 10% received a prompt with the option to donate after being helped. Asking earlier in the experience or without requiring redirection may have resulted in more donors.
Customers who reported using online self-service as their source for wildlife advice took an average of 9.99 hr to arrive at PAWS with a patient, while those who used other methods for advice took an average of 10.46 hr. An unpaired t-test was performed to compare the times to presentation between self-service users and other customers. The time to arrival was not significantly lower in the self-service group (p = 0.639), rejecting the third hypothesis.
While total time between finding a wild animal and admission to a wildlife hospital was not significantly influenced, self-help users received advice faster (average = 5.14 hr) than those who used other methods (average = 7.12 hr). This difference was statistically significant (p = 0.014) based on a t-test. This result may suggest that time to arrival is more heavily influenced by other logistical issues than lack of access to timely advice. The decrease in the amount of time to receive advice could lead to better outcomes for the wildlife patients, but this would require further study.
While the data collected in this study did not support all three hypotheses, self-service was proven to have a correlation with reduced call volume. At minimum, the self-service module gives on-demand access to accurate information regarding wildlife issues at times when a rehabilitator may not be otherwise available to assist.
In a little over a year and a half, the module has been viewed 23 186 times. While donations and time to admit have not been significantly impacted, the public is clearly readily turning to this resource, and the reception from those in the general public who used the form has been incredibly positive. Admissions staff also subjectively report more streamlined over-the-phone and in-person assistance of customers who used self-service first.
The potential for this technology has yet to be fully explored and could potentially offer some additional, unstudied benefits such as:
Thanks to all the staff and volunteers at PAWS Wildlife Rehabilitation Center for their ongoing support with data collection, media collection, and content proofing.
| Call Centre Helper. 2017. 12 top tips to reduce inbound call volumes. Accessed www.callcentrehelper.com/tips-to-reduce-inbound-call-volumes-120312.htm |
| Crawford E.R., LePine J.A. & Rich B.L. 2010. Linking job demands and resources to employee engagement and burnout. Journal of Applied Psychology 95(5), 834–848, doi: http://dx.doi.org/10.1037/a0019364 |
| Helmich M.L. 2017. Reducing call volume at medical information centers by switching to a web-based self-service facility-what to consider? Providing customers with digital medical information on the Internet. Therapeutic Innovation & Regulatory Science 51(3), 327–331. doi: http://dx.doi.org/10.1177/2168479016682061 |
| Kim S. & Wang J. 2018. The role of job demands-resources (JDR) between service workers’ emotional labor and burnout: new directions for labor policy at local government. International Journal of Environmental Research and Public Health 15(12), 2894, doi: http://dx.doi.org/10.3390/ijerph15122894 |
| Nonprofit Tech for Good. 2020. The 2020 global trends in giving report. Accessed https://www.nptechforgood.com/2020/09/14/newly-released-the-2020-global-trends-in-giving-report/ |
| Pembleton C.J. 2018. Creating revenue diversification among nonprofits. Walden Dissertations and Doctoral Studies. p. 5245. Accessed https://scholarworks.waldenu.edu/dissertations/5245 |